客户服务
加入收藏丨
设为首页丨
网站首页
企业概况
企业资质
工程展示
竣工工程
在建工程
安全生产
人力资源
集团动态
联系我们
当前位置: >
企业概况
>
规章制度
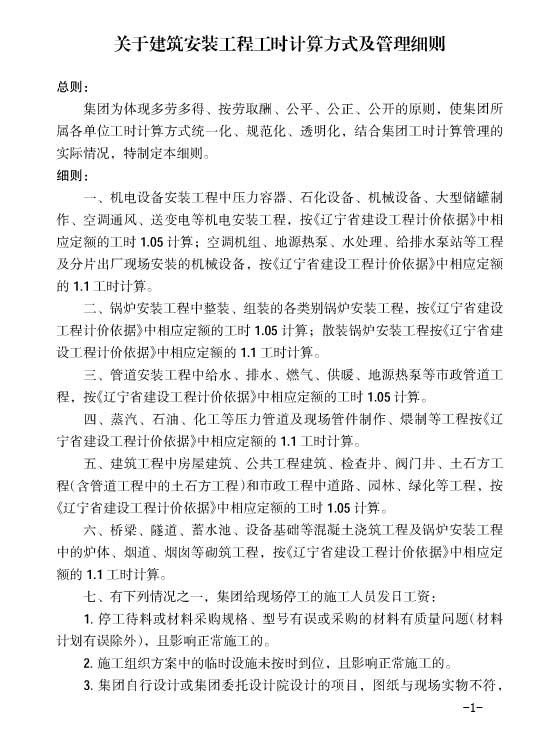
工务集团(企管)字【2016】20号《关于建筑安装工程工时计算方式及管理细则》
日期:2016-03-21
点击量:11439
上一篇:工务集团(企管)字【2016】02号《关于加强劳动管理的暂行规...
下一篇:工务集团(企管)字【2016】21号《关于加强员工培训考试的暂...
Copyright © 2014 gwjt.com All Rights Reserved
网站制作:
艺马网络
辽ICP备15019483号
基本
文件
流程
错误
SQL
调试
请求信息 : 2026-04-02 02:37:52 HTTP/1.1 GET : http://www.sygwjt.com/detail/150
运行时间 : 0.092655s [ 吞吐率:10.79req/s ] 内存消耗:4,216.23kb 文件加载:145
查询信息 : 0 queries
缓存信息 : 0 reads,0 writes
会话信息 : SESSION_ID=02d5c6fc85ef9f09d16febbf5a6d500f
/mnt/newdisk/wwwroot/sygwjt.com/index.php ( 0.79 KB )
/mnt/newdisk/wwwroot/sygwjt.com/vendor/autoload.php ( 0.75 KB )
/mnt/newdisk/wwwroot/sygwjt.com/vendor/composer/autoload_real.php ( 1.63 KB )
/mnt/newdisk/wwwroot/sygwjt.com/vendor/composer/platform_check.php ( 0.90 KB )
/mnt/newdisk/wwwroot/sygwjt.com/vendor/composer/ClassLoader.php ( 16.02 KB )
/tmp/mysqlsock ( 7.99 KB )
/mnt/newdisk/wwwroot/sygwjt.com/vendor/composer/autoload_static.php ( 4.90 KB )
/mnt/newdisk/wwwroot/sygwjt.com/vendor/topthink/think-helper/src/helper.php ( 7.35 KB )
/mnt/newdisk/wwwroot/sygwjt.com/vendor/topthink/think-orm/stubs/load_stubs.php ( 0.16 KB )
/mnt/newdisk/wwwroot/sygwjt.com/vendor/topthink/framework/src/think/Exception.php ( 1.69 KB )
/mnt/newdisk/wwwroot/sygwjt.com/vendor/topthink/framework/src/think/Facade.php ( 2.71 KB )
/mnt/newdisk/wwwroot/sygwjt.com/vendor/symfony/polyfill-mbstring/bootstrap.php ( 7.33 KB )
/mnt/newdisk/wwwroot/sygwjt.com/vendor/symfony/polyfill-mbstring/bootstrap80.php ( 8.84 KB )
/mnt/newdisk/wwwroot/sygwjt.com/vendor/qiniu/php-sdk/src/Qiniu/functions.php ( 10.13 KB )
/mnt/newdisk/wwwroot/sygwjt.com/vendor/qiniu/php-sdk/src/Qiniu/Config.php ( 10.20 KB )
/mnt/newdisk/wwwroot/sygwjt.com/vendor/qiniu/php-sdk/src/Qiniu/Http/Middleware/Middleware.php ( 0.68 KB )
/mnt/newdisk/wwwroot/sygwjt.com/vendor/symfony/var-dumper/Resources/functions/dump.php ( 0.99 KB )
/mnt/newdisk/wwwroot/sygwjt.com/vendor/topthink/framework/src/think/App.php ( 14.29 KB )
/mnt/newdisk/wwwroot/sygwjt.com/vendor/topthink/framework/src/think/Container.php ( 15.39 KB )
/mnt/newdisk/wwwroot/sygwjt.com/vendor/psr/container/src/ContainerInterface.php ( 1.02 KB )
/mnt/newdisk/wwwroot/sygwjt.com/app/provider.php ( 0.19 KB )
/mnt/newdisk/wwwroot/sygwjt.com/vendor/topthink/framework/src/think/Http.php ( 6.04 KB )
/mnt/newdisk/wwwroot/sygwjt.com/vendor/topthink/think-helper/src/helper/Str.php ( 7.28 KB )
/mnt/newdisk/wwwroot/sygwjt.com/vendor/topthink/framework/src/think/Env.php ( 4.52 KB )
/mnt/newdisk/wwwroot/sygwjt.com/app/common.php ( 3.72 KB )
/mnt/newdisk/wwwroot/sygwjt.com/vendor/topthink/framework/src/helper.php ( 18.47 KB )
/mnt/newdisk/wwwroot/sygwjt.com/vendor/topthink/framework/src/think/Config.php ( 4.62 KB )
/mnt/newdisk/wwwroot/sygwjt.com/config/app.php ( 1.11 KB )
/mnt/newdisk/wwwroot/sygwjt.com/vendor/topthink/framework/src/think/facade/Env.php ( 1.67 KB )
/mnt/newdisk/wwwroot/sygwjt.com/config/cache.php ( 0.97 KB )
/mnt/newdisk/wwwroot/sygwjt.com/config/console.php ( 0.23 KB )
/mnt/newdisk/wwwroot/sygwjt.com/config/cookie.php ( 0.56 KB )
/mnt/newdisk/wwwroot/sygwjt.com/config/database.php ( 2.19 KB )
/mnt/newdisk/wwwroot/sygwjt.com/config/filesystem.php ( 0.61 KB )
/mnt/newdisk/wwwroot/sygwjt.com/config/lang.php ( 0.81 KB )
/mnt/newdisk/wwwroot/sygwjt.com/config/log.php ( 1.35 KB )
/mnt/newdisk/wwwroot/sygwjt.com/config/middleware.php ( 0.19 KB )
/mnt/newdisk/wwwroot/sygwjt.com/config/route.php ( 1.54 KB )
/mnt/newdisk/wwwroot/sygwjt.com/config/session.php ( 0.57 KB )
/mnt/newdisk/wwwroot/sygwjt.com/config/trace.php ( 0.34 KB )
/mnt/newdisk/wwwroot/sygwjt.com/config/view.php ( 0.87 KB )
/mnt/newdisk/wwwroot/sygwjt.com/app/event.php ( 0.25 KB )
/mnt/newdisk/wwwroot/sygwjt.com/vendor/topthink/framework/src/think/Event.php ( 6.97 KB )
/mnt/newdisk/wwwroot/sygwjt.com/app/service.php ( 0.13 KB )
/mnt/newdisk/wwwroot/sygwjt.com/app/AppService.php ( 0.26 KB )
/mnt/newdisk/wwwroot/sygwjt.com/vendor/topthink/framework/src/think/Service.php ( 1.64 KB )
/mnt/newdisk/wwwroot/sygwjt.com/vendor/topthink/framework/src/think/Lang.php ( 7.22 KB )
/mnt/newdisk/wwwroot/sygwjt.com/vendor/topthink/framework/src/lang/zh-cn.php ( 13.27 KB )
/mnt/newdisk/wwwroot/sygwjt.com/vendor/topthink/framework/src/think/initializer/Error.php ( 3.27 KB )
/mnt/newdisk/wwwroot/sygwjt.com/vendor/topthink/framework/src/think/initializer/RegisterService.php ( 1.33 KB )
/mnt/newdisk/wwwroot/sygwjt.com/vendor/services.php ( 0.18 KB )
/mnt/newdisk/wwwroot/sygwjt.com/vendor/topthink/framework/src/think/service/PaginatorService.php ( 1.52 KB )
/mnt/newdisk/wwwroot/sygwjt.com/vendor/topthink/framework/src/think/service/ValidateService.php ( 0.99 KB )
/mnt/newdisk/wwwroot/sygwjt.com/vendor/topthink/framework/src/think/service/ModelService.php ( 1.75 KB )
/mnt/newdisk/wwwroot/sygwjt.com/vendor/topthink/think-multi-app/src/Service.php ( 1.08 KB )
/mnt/newdisk/wwwroot/sygwjt.com/vendor/topthink/think-trace/src/Service.php ( 0.77 KB )
/mnt/newdisk/wwwroot/sygwjt.com/vendor/topthink/framework/src/think/Middleware.php ( 6.65 KB )
/mnt/newdisk/wwwroot/sygwjt.com/vendor/topthink/framework/src/think/initializer/BootService.php ( 0.77 KB )
/mnt/newdisk/wwwroot/sygwjt.com/vendor/topthink/think-orm/src/Paginator.php ( 11.67 KB )
/mnt/newdisk/wwwroot/sygwjt.com/vendor/topthink/framework/src/think/Validate.php ( 46.61 KB )
/mnt/newdisk/wwwroot/sygwjt.com/vendor/topthink/think-orm/src/Model.php ( 24.73 KB )
/mnt/newdisk/wwwroot/sygwjt.com/vendor/topthink/think-orm/src/model/concern/Attribute.php ( 16.40 KB )
/mnt/newdisk/wwwroot/sygwjt.com/vendor/topthink/think-orm/src/model/concern/RelationShip.php ( 26.07 KB )
/mnt/newdisk/wwwroot/sygwjt.com/vendor/topthink/think-orm/src/model/concern/ModelEvent.php ( 2.24 KB )
/mnt/newdisk/wwwroot/sygwjt.com/vendor/topthink/think-orm/src/model/concern/TimeStamp.php ( 5.69 KB )
/mnt/newdisk/wwwroot/sygwjt.com/vendor/topthink/think-orm/src/model/concern/Conversion.php ( 10.47 KB )
/mnt/newdisk/wwwroot/sygwjt.com/vendor/topthink/think-helper/src/contract/Arrayable.php ( 0.09 KB )
/mnt/newdisk/wwwroot/sygwjt.com/vendor/topthink/think-helper/src/contract/Jsonable.php ( 0.13 KB )
/mnt/newdisk/wwwroot/sygwjt.com/vendor/topthink/framework/src/think/Db.php ( 2.88 KB )
/mnt/newdisk/wwwroot/sygwjt.com/vendor/topthink/think-orm/src/DbManager.php ( 8.31 KB )
/mnt/newdisk/wwwroot/sygwjt.com/vendor/topthink/framework/src/think/Log.php ( 6.27 KB )
/mnt/newdisk/wwwroot/sygwjt.com/vendor/topthink/framework/src/think/Manager.php ( 3.92 KB )
/mnt/newdisk/wwwroot/sygwjt.com/vendor/psr/log/src/LoggerTrait.php ( 3.62 KB )
/mnt/newdisk/wwwroot/sygwjt.com/vendor/psr/log/src/LoggerInterface.php ( 3.31 KB )
/mnt/newdisk/wwwroot/sygwjt.com/vendor/topthink/framework/src/think/Cache.php ( 4.91 KB )
/mnt/newdisk/wwwroot/sygwjt.com/vendor/psr/simple-cache/src/CacheInterface.php ( 4.71 KB )
/mnt/newdisk/wwwroot/sygwjt.com/vendor/topthink/think-helper/src/helper/Arr.php ( 15.54 KB )
/mnt/newdisk/wwwroot/sygwjt.com/vendor/topthink/framework/src/think/cache/driver/File.php ( 7.60 KB )
/mnt/newdisk/wwwroot/sygwjt.com/vendor/topthink/framework/src/think/cache/Driver.php ( 8.17 KB )
/mnt/newdisk/wwwroot/sygwjt.com/vendor/topthink/framework/src/think/contract/CacheHandlerInterface.php ( 1.99 KB )
/mnt/newdisk/wwwroot/sygwjt.com/vendor/topthink/framework/src/think/Console.php ( 22.64 KB )
/mnt/newdisk/wwwroot/sygwjt.com/app/Request.php ( 0.09 KB )
/mnt/newdisk/wwwroot/sygwjt.com/vendor/topthink/framework/src/think/Request.php ( 54.27 KB )
/mnt/newdisk/wwwroot/sygwjt.com/app/middleware.php ( 0.25 KB )
/mnt/newdisk/wwwroot/sygwjt.com/vendor/topthink/framework/src/think/Pipeline.php ( 2.61 KB )
/mnt/newdisk/wwwroot/sygwjt.com/vendor/topthink/think-trace/src/TraceDebug.php ( 2.94 KB )
/mnt/newdisk/wwwroot/sygwjt.com/vendor/topthink/framework/src/think/middleware/SessionInit.php ( 1.94 KB )
/mnt/newdisk/wwwroot/sygwjt.com/vendor/topthink/framework/src/think/Session.php ( 1.80 KB )
/mnt/newdisk/wwwroot/sygwjt.com/vendor/topthink/framework/src/think/session/driver/File.php ( 6.27 KB )
/mnt/newdisk/wwwroot/sygwjt.com/vendor/topthink/framework/src/think/contract/SessionHandlerInterface.php ( 0.87 KB )
/mnt/newdisk/wwwroot/sygwjt.com/vendor/topthink/framework/src/think/session/Store.php ( 7.06 KB )
/mnt/newdisk/wwwroot/sygwjt.com/vendor/topthink/think-multi-app/src/MultiApp.php ( 7.07 KB )
/mnt/newdisk/wwwroot/sygwjt.com/app/index/common.php ( 2.13 KB )
/mnt/newdisk/wwwroot/sygwjt.com/app/index/config/app.php ( 0.00 KB )
/mnt/newdisk/wwwroot/sygwjt.com/app/index/config/view.php ( 0.10 KB )
/mnt/newdisk/wwwroot/sygwjt.com/vendor/topthink/framework/src/think/Route.php ( 23.25 KB )
/mnt/newdisk/wwwroot/sygwjt.com/vendor/topthink/framework/src/think/route/RuleName.php ( 5.31 KB )
/mnt/newdisk/wwwroot/sygwjt.com/vendor/topthink/framework/src/think/route/Domain.php ( 5.53 KB )
/mnt/newdisk/wwwroot/sygwjt.com/vendor/topthink/framework/src/think/route/RuleGroup.php ( 13.56 KB )
/mnt/newdisk/wwwroot/sygwjt.com/vendor/topthink/framework/src/think/route/Rule.php ( 23.18 KB )
/mnt/newdisk/wwwroot/sygwjt.com/vendor/topthink/framework/src/think/route/RuleItem.php ( 9.19 KB )
/mnt/newdisk/wwwroot/sygwjt.com/app/index/route/app.php ( 0.79 KB )
/mnt/newdisk/wwwroot/sygwjt.com/vendor/topthink/framework/src/think/facade/Route.php ( 4.68 KB )
/mnt/newdisk/wwwroot/sygwjt.com/vendor/topthink/framework/src/think/route/dispatch/Controller.php ( 6.61 KB )
/mnt/newdisk/wwwroot/sygwjt.com/vendor/topthink/framework/src/think/route/Dispatch.php ( 6.07 KB )
/mnt/newdisk/wwwroot/sygwjt.com/app/index/controller/Index.php ( 11.21 KB )
/mnt/newdisk/wwwroot/sygwjt.com/app/BaseController.php ( 2.05 KB )
/mnt/newdisk/wwwroot/sygwjt.com/vendor/topthink/think-orm/src/facade/Db.php ( 0.93 KB )
/mnt/newdisk/wwwroot/sygwjt.com/vendor/topthink/think-orm/src/db/connector/Mysql.php ( 4.33 KB )
/mnt/newdisk/wwwroot/sygwjt.com/vendor/topthink/think-orm/src/db/PDOConnection.php ( 51.11 KB )
/mnt/newdisk/wwwroot/sygwjt.com/vendor/topthink/think-orm/src/db/Connection.php ( 8.70 KB )
/mnt/newdisk/wwwroot/sygwjt.com/vendor/topthink/think-orm/src/db/ConnectionInterface.php ( 4.86 KB )
/mnt/newdisk/wwwroot/sygwjt.com/vendor/topthink/think-orm/src/db/builder/Mysql.php ( 16.52 KB )
/mnt/newdisk/wwwroot/sygwjt.com/vendor/topthink/think-orm/src/db/Builder.php ( 21.87 KB )
/mnt/newdisk/wwwroot/sygwjt.com/vendor/topthink/think-orm/src/db/BaseBuilder.php ( 27.08 KB )
/mnt/newdisk/wwwroot/sygwjt.com/vendor/topthink/think-orm/src/db/Query.php ( 14.06 KB )
/mnt/newdisk/wwwroot/sygwjt.com/vendor/topthink/think-orm/src/db/BaseQuery.php ( 37.83 KB )
/mnt/newdisk/wwwroot/sygwjt.com/vendor/topthink/think-orm/src/db/concern/TimeFieldQuery.php ( 7.32 KB )
/mnt/newdisk/wwwroot/sygwjt.com/vendor/topthink/think-orm/src/db/concern/AggregateQuery.php ( 3.29 KB )
/mnt/newdisk/wwwroot/sygwjt.com/vendor/topthink/think-orm/src/db/concern/ModelRelationQuery.php ( 17.08 KB )
/mnt/newdisk/wwwroot/sygwjt.com/vendor/topthink/think-orm/src/db/concern/ParamsBind.php ( 3.34 KB )
/mnt/newdisk/wwwroot/sygwjt.com/vendor/topthink/think-orm/src/db/concern/ResultOperation.php ( 6.50 KB )
/mnt/newdisk/wwwroot/sygwjt.com/vendor/topthink/think-orm/src/db/concern/Transaction.php ( 2.77 KB )
/mnt/newdisk/wwwroot/sygwjt.com/vendor/topthink/think-orm/src/db/concern/WhereQuery.php ( 16.20 KB )
/mnt/newdisk/wwwroot/sygwjt.com/vendor/topthink/think-orm/src/db/concern/JoinAndViewQuery.php ( 7.00 KB )
/mnt/newdisk/wwwroot/sygwjt.com/vendor/topthink/think-orm/src/db/concern/TableFieldInfo.php ( 2.46 KB )
/mnt/newdisk/wwwroot/sygwjt.com/vendor/topthink/framework/src/think/log/driver/File.php ( 6.17 KB )
/mnt/newdisk/wwwroot/sygwjt.com/vendor/topthink/framework/src/think/contract/LogHandlerInterface.php ( 0.86 KB )
/mnt/newdisk/wwwroot/sygwjt.com/vendor/topthink/framework/src/think/log/Channel.php ( 3.88 KB )
/mnt/newdisk/wwwroot/sygwjt.com/vendor/topthink/framework/src/think/event/LogRecord.php ( 0.86 KB )
/mnt/newdisk/wwwroot/sygwjt.com/vendor/topthink/think-helper/src/Collection.php ( 16.10 KB )
/mnt/newdisk/wwwroot/sygwjt.com/vendor/topthink/framework/src/think/facade/Config.php ( 1.37 KB )
/mnt/newdisk/wwwroot/sygwjt.com/vendor/topthink/framework/src/think/Response.php ( 8.65 KB )
/mnt/newdisk/wwwroot/sygwjt.com/vendor/topthink/framework/src/think/response/View.php ( 3.28 KB )
/mnt/newdisk/wwwroot/sygwjt.com/vendor/topthink/framework/src/think/Cookie.php ( 5.97 KB )
/mnt/newdisk/wwwroot/sygwjt.com/vendor/topthink/framework/src/think/View.php ( 4.33 KB )
/mnt/newdisk/wwwroot/sygwjt.com/vendor/topthink/think-view/src/Think.php ( 8.00 KB )
/mnt/newdisk/wwwroot/sygwjt.com/vendor/topthink/think-template/src/Template.php ( 46.46 KB )
/mnt/newdisk/wwwroot/sygwjt.com/vendor/topthink/think-template/src/template/driver/File.php ( 2.41 KB )
/mnt/newdisk/wwwroot/sygwjt.com/vendor/topthink/think-template/src/template/contract/DriverInterface.php ( 0.86 KB )
/mnt/newdisk/wwwroot/sygwjt.com/app/index/taglib/Clt.php ( 2.42 KB )
/mnt/newdisk/wwwroot/sygwjt.com/vendor/topthink/think-template/src/template/TagLib.php ( 12.11 KB )
/mnt/newdisk/wwwroot/sygwjt.com/vendor/topthink/think-template/src/template/taglib/Cx.php ( 24.23 KB )
/mnt/newdisk/wwwroot/sygwjt.com/runtime/index/temp/10582fcb89edc590c5ce773d92adcaf7.php ( 7.13 KB )
/mnt/newdisk/wwwroot/sygwjt.com/vendor/topthink/think-trace/src/Html.php ( 4.49 KB )
CONNECT:[ UseTime:0.000470s ] mysql:host=127.0.0.1;port=3306;dbname=sygwjt.com;charset=utf8mb4
SHOW FULL COLUMNS FROM `db_news_category` [ RunTime:0.000768s ]
SELECT * FROM `db_news_category` WHERE `status` = 1 AND `is_nav` = 1 AND `pid` = 0 ORDER BY `sort` ASC,`id` ASC [ RunTime:0.000493s ]
SELECT * FROM `db_news_category` WHERE `status` = 1 AND `is_nav` = 1 AND `pid` = 1 ORDER BY `sort` ASC,`id` DESC [ RunTime:0.000397s ]
SELECT * FROM `db_news_category` WHERE `status` = 1 AND `is_nav` = 1 AND `pid` = 2 ORDER BY `sort` ASC,`id` DESC [ RunTime:0.000398s ]
SELECT * FROM `db_news_category` WHERE `status` = 1 AND `is_nav` = 1 AND `pid` = 3 ORDER BY `sort` ASC,`id` DESC [ RunTime:0.000413s ]
SELECT * FROM `db_news_category` WHERE `status` = 1 AND `is_nav` = 1 AND `pid` = 4 ORDER BY `sort` ASC,`id` DESC [ RunTime:0.000393s ]
SELECT * FROM `db_news_category` WHERE `status` = 1 AND `is_nav` = 1 AND `pid` = 5 ORDER BY `sort` ASC,`id` DESC [ RunTime:0.000381s ]
SELECT * FROM `db_news_category` WHERE `status` = 1 AND `is_nav` = 1 AND `pid` = 6 ORDER BY `sort` ASC,`id` DESC [ RunTime:0.000365s ]
SELECT * FROM `db_news_category` WHERE `status` = 1 AND `is_nav` = 1 AND `pid` = 7 ORDER BY `sort` ASC,`id` DESC [ RunTime:0.000387s ]
SHOW FULL COLUMNS FROM `db_banner` [ RunTime:0.000544s ]
SELECT * FROM `db_banner` WHERE `status` = 1 ORDER BY `sort` DESC [ RunTime:0.000312s ]
SHOW FULL COLUMNS FROM `db_link` [ RunTime:0.000556s ]
SELECT * FROM `db_link` WHERE `status` = 1 ORDER BY `sort` DESC [ RunTime:0.000311s ]
SELECT * FROM `db_news_category` WHERE `status` = 1 AND `pid` = 33 ORDER BY `sort` DESC [ RunTime:0.000425s ]
SELECT * FROM `db_news_category` WHERE `status` = 1 AND `pid` = 1 ORDER BY `sort` DESC [ RunTime:0.000380s ]
SELECT * FROM `db_news_category` WHERE `status` = 1 AND `pid` = 2 ORDER BY `sort` DESC [ RunTime:0.000370s ]
SELECT * FROM `db_news_category` WHERE `status` = 1 AND `pid` = 3 ORDER BY `sort` DESC [ RunTime:0.000402s ]
SELECT * FROM `db_news_category` WHERE `status` = 1 AND `pid` = 5 ORDER BY `sort` DESC [ RunTime:0.000375s ]
SHOW FULL COLUMNS FROM `db_config` [ RunTime:0.000648s ]
SELECT * FROM `db_config` WHERE `id` = 1 LIMIT 1 [ RunTime:0.000402s ]
SHOW FULL COLUMNS FROM `db_news` [ RunTime:0.000568s ]
SELECT * FROM `db_news` WHERE `id` = 150 LIMIT 1 [ RunTime:0.000350s ]
SELECT * FROM `db_config` WHERE `id` = 1 LIMIT 1 [ RunTime:0.000348s ]
SELECT * FROM `db_news_category` WHERE `id` = 55 LIMIT 1 [ RunTime:0.001057s ]
SELECT * FROM `db_news_category` WHERE `id` = 1 LIMIT 1 [ RunTime:0.000339s ]
SELECT * FROM `db_news_category` WHERE `pid` = 1 AND `status` = 1 [ RunTime:0.000354s ]
SELECT * FROM `db_news_category` WHERE `id` = 55 LIMIT 1 [ RunTime:0.000325s ]
SELECT * FROM `db_news` WHERE `status` = 1 AND `cate` = 55 AND `id` < 150 ORDER BY `sort` ASC LIMIT 1 [ RunTime:0.000866s ]
SELECT * FROM `db_news` WHERE `status` = 1 AND `cate` = 55 AND `id` > 150 ORDER BY `sort` ASC LIMIT 1 [ RunTime:0.000656s ]
0.097983s